Ein zweitägiges KI-Basic-Training als Fundament – und ein Forecast-Use-Case mit +44 % besserer Prognosequalität.

Vertbaudet Deutschland ist die deutsche Tochtergesellschaft des europäischen E-Commerce-Anbieters Vertbaudet. Wie in vielen wachsenden Organisationen war das Thema Künstliche Intelligenz bereits vor unserem gemeinsamen Projekt präsent: einzelne Tools waren bekannt, erste Ideen existierten, und das Interesse im Team war spürbar.
Gleichzeitig zeigte sich ein sehr heterogenes Bild im Alltag. Während einige Mitarbeitende neugierig und offen auf KI blickten, gab es auf anderen Seiten Unsicherheit, Skepsis und Zurückhaltung. Es fehlte nicht an Technologie, sondern an einem gemeinsamen Verständnis, wie KI sinnvoll, sicher und praxisnah eingesetzt werden kann. Ziel war daher zunächst nicht Automatisierung, sondern Orientierung: ein gemeinsames Fundament, auf dem später Use Cases aufgebaut werden können.
Besonders deutlich wurde der Handlungsbedarf im Bereich Reporting und Forecasting. Zentrale Forecasts wurden stark manuell erstellt, regelmäßig in Meetings diskutiert und anschließend mehrfach nachbearbeitet. Allein für einen Forecast flossen rund fünf Stunden pro Woche in Abstimmung, Aufbereitung und Korrekturen. Der eigentliche Engpass lag dabei nicht in fehlenden Daten, sondern in der gebundenen Zeit. Statt sich auf Entscheidungen und Steuerung zu konzentrieren, war das Team stark mit der Erstellung der Zahlen beschäftigt. Diese Situation war weder skalierbar noch zufriedenstellend, insbesondere in einem dynamischen E-Commerce-Umfeld.
Gemeinsam mit HeyAI entschied sich Vertbaudet Deutschland bewusst für einen zweistufigen Ansatz:
Den Start bildete ein zweitägiges KI-Basic-Training für das gesamte Team. Im Fokus standen praxisnahe Übungen, reale Beispiele aus dem Arbeitsalltag und der Abbau von Berührungsängsten.
Das zweitägige KI-Basic-Training war bewusst interaktiv und teamübergreifend aufgebaut. Alle Mitarbeitenden arbeiteten gemeinsam an ihren eigenen Aufgaben, Prozessen und Fragestellungen – unabhängig von Rolle oder technischem Vorwissen. Statt vorgefertigter Use Cases oder theoretischer Beispiele standen reale Arbeitsabläufe im Mittelpunkt, die im Alltag tatsächlich Zeit, Energie und Aufmerksamkeit binden. Durch diese gemeinsame Arbeit entstand ein Bottom-up-Verständnis von KI: Die Teilnehmenden erkannten selbst, an welchen Stellen KI sinnvoll unterstützen kann und wo klare Prozessdefinitionen Voraussetzung für gute Ergebnisse sind. Ideen für KI-Lösungen entwickelten sich dabei nicht aus Vorgaben von außen, sondern direkt aus den bestehenden Teamprozessen. Dieses Vorgehen sorgte für hohe Akzeptanz, Motivation und ein gemeinsames Verantwortungsgefühl für die später umgesetzten Lösungen. Das Training schuf damit nicht nur fachliches Wissen, sondern vor allem ein gemeinsames mentales Modell, auf dessen Basis die anschließende Automatisierung des Forecast-Prozesses zielgerichtet und effizient umgesetzt werden konnte.

Ziel war es, KI als Werkzeug zur Arbeitserleichterung zu verstehen – nicht als abstrakte Technologie oder Bedrohung. Aus dem Training heraus kristallisierte sich anschließend der Forecast-Prozess als besonders geeigneter Use Case heraus. Auf Basis des neu gewonnenen Verständnisses wurde dieser Prozess anschließend gemeinsam mit HeyAI strukturiert, neu gedacht und mithilfe einer eigens entwickelten KI automatisiert.
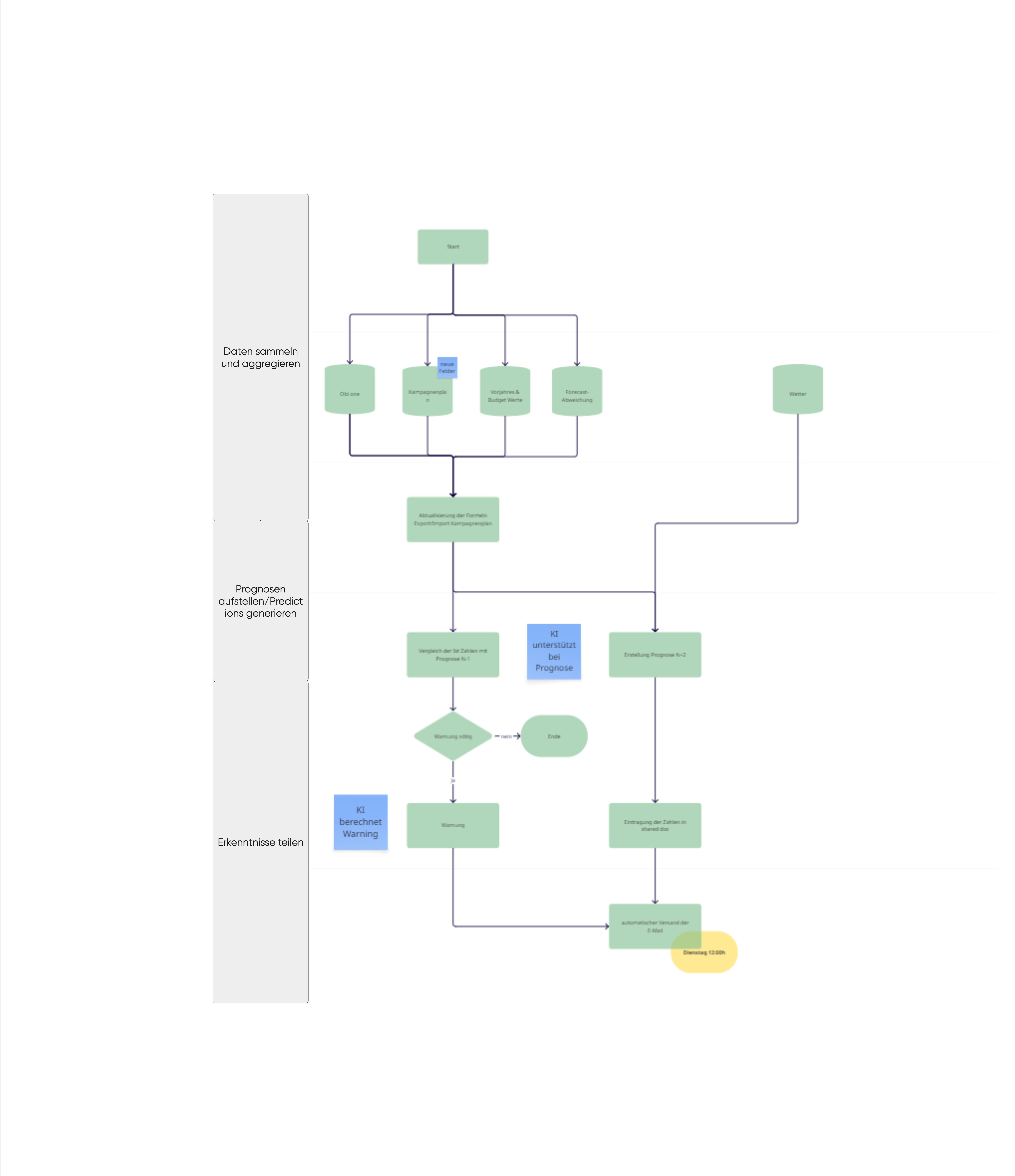
Das folgende Diagramm zeigt den Forecast-Flow inklusiver der angezapften Datenquellen und das KI Modell als Kern des neuen Prozess.

Die Ergebnisse der Zusammenarbeit waren eindeutig quantitativ messbar.
Die Forecast-Qualität verbesserte sich um 44 % im Vergleich zum vorherigen System. Gleichzeitig reduzierte sich der wöchentliche Zeitaufwand von rund fünf Stunden auf etwa eine Stunde. Darüber hinaus zeigte sich ein nachhaltiger Effekt im Team: Mitarbeitende nutzen KI heute eigenständig im Alltag, unter anderem zur Erstellung empathischer und lösungsorientierter Texte im Customer Service. Entscheidend dafür war das gemeinsame Verständnis aus dem Training – nicht ein einzelnes Tool.
Diese Case Study zeigt, dass erfolgreiche KI-Einführung nicht mit Technologie beginnt, sondern mit Menschen. Das KI-Basic-Training schuf bei Vertbaudet Deutschland das notwendige Fundament, um anschließend konkrete Prozesse effizient zu automatisieren und messbare Ergebnisse zu erzielen.
Für HeyAI bestätigt der Case einen klaren Grundsatz: Enablement vor Automatisierung ist der Schlüssel für nachhaltige KI-Wirkung im Unternehmen.